Day 19:密斯少了什么多了什么

密斯对现代设计的影响是四位大师中最广泛的,他的名言“LESS is MORE”已经成为设计圣经广为流传,传递出来的理念改变了当代世界城市天际线格局,成为现代建筑先锋精神最锋利的剑。

本文以密斯的建筑思想与论述为基础,结合他的代表作品,总结密斯的建筑理念。

What’s less?

形式主义少了,采用极少的装饰,把建筑从复杂的装饰中解放出来,丢掉厚重的混凝土与砖块,使用能大批量生产的钢铁和玻璃,适应工业化大规模生产的时代背景。基于此,建筑不再是权贵的私有物,被更多人所有。

“建筑的真正价值在于它的功能和材料的使用,而不是装饰和复杂的设计。”

“我将一切不必要的丢出建筑,我发自内心地喜欢这样做,当有更好的想法之后就要跟随更好地走。”

历史包袱少了。摆脱繁复的建筑隐喻和历史,建筑从意义到结构上清晰可读。

“最好的构思一个就够了。”

What’s more?

技术多了,密斯探索了玻璃与钢铁更多的组合形式,每一次减法的背后是对材料、结构、形体关系的大量推敲,简洁的形体背后是深思熟虑。

“结构是一种从上到下乃至最微小的细节全部服从于同一概念的整体,这就是我们所谓的“结构””

功能多了。密斯用新技术与材料拓展了现代建筑诠释功能至上的语汇,他提出通用空间设想,用新技术创造新的空间形式,一个空间适应多种功能。

“用新的技术形式提供的可能性去创造一种新的空间形式,而不是表达技术本身”

“行为不可设计,但可尝试划分”

美观同样重要,密斯同时是现代艺术家,吸取了当时大量先锋艺术的设计经验,指导建筑创作,巴塞罗那世博会德国馆的平面创造中,就有类似于蒙德里安色彩艺术平面构成的影子。此外,密斯的建筑表达形式也与当时流行的拼贴艺术高度相似,由此可以窥见密斯的艺术底色。

“我们必须摆脱功能主义的冷漠。要理解现代建筑的问题所在,单单意识到‘找到合理解决方案很有必要’是不够的。建筑的美在我们这个时代,正如过去一样,是必然存在的需求。但除非我们在建造时能够超越简单的实用性,否则建筑的美则无法实现。”

密斯代表作

  1. 瑞尔之家(Riehl House)德国 1906
  2. 德国新国家美术馆 1968



  3. 克朗楼(行为不可设计,但可尝试划分)
    • 清晰的结构形式创造清晰的空间,颠覆了建筑系馆的形式,全面空间的代表作。





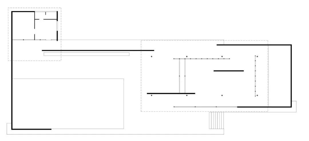
  4. 巴塞罗那世博会德国馆
    • 十字形镀铬钢柱支撑起整个轻薄屋面,建筑围护结构和屋顶脱开,隔断采用罗马石灰华、阿尔卑斯绿色大理石、提诺斯绿色大理石和产自非洲的金色缟玛瑙干挂。平衡的颜色和结构,材料的选择确定每一部分的功能,保持清晰的建筑概念。建筑内展品极少,凸显建筑本身。



      色彩细节
      檐口与墙面巧妙的搭接关系
      横平竖直的立面关系






      墙体顶部盖板的视觉巧思

      为了实现横平竖直的竖向关系,底层架空实现排水

留言

您的邮箱地址不会被公开。 必填项已用 * 标注